您好,欢迎访问江苏堃阳自动化设备有限公司官网!

非标自动化
您当前的位置 : 首 页 > 新闻中心 > 通知公告

联系我们Contact Us

江苏堃阳自动化设备有限公司

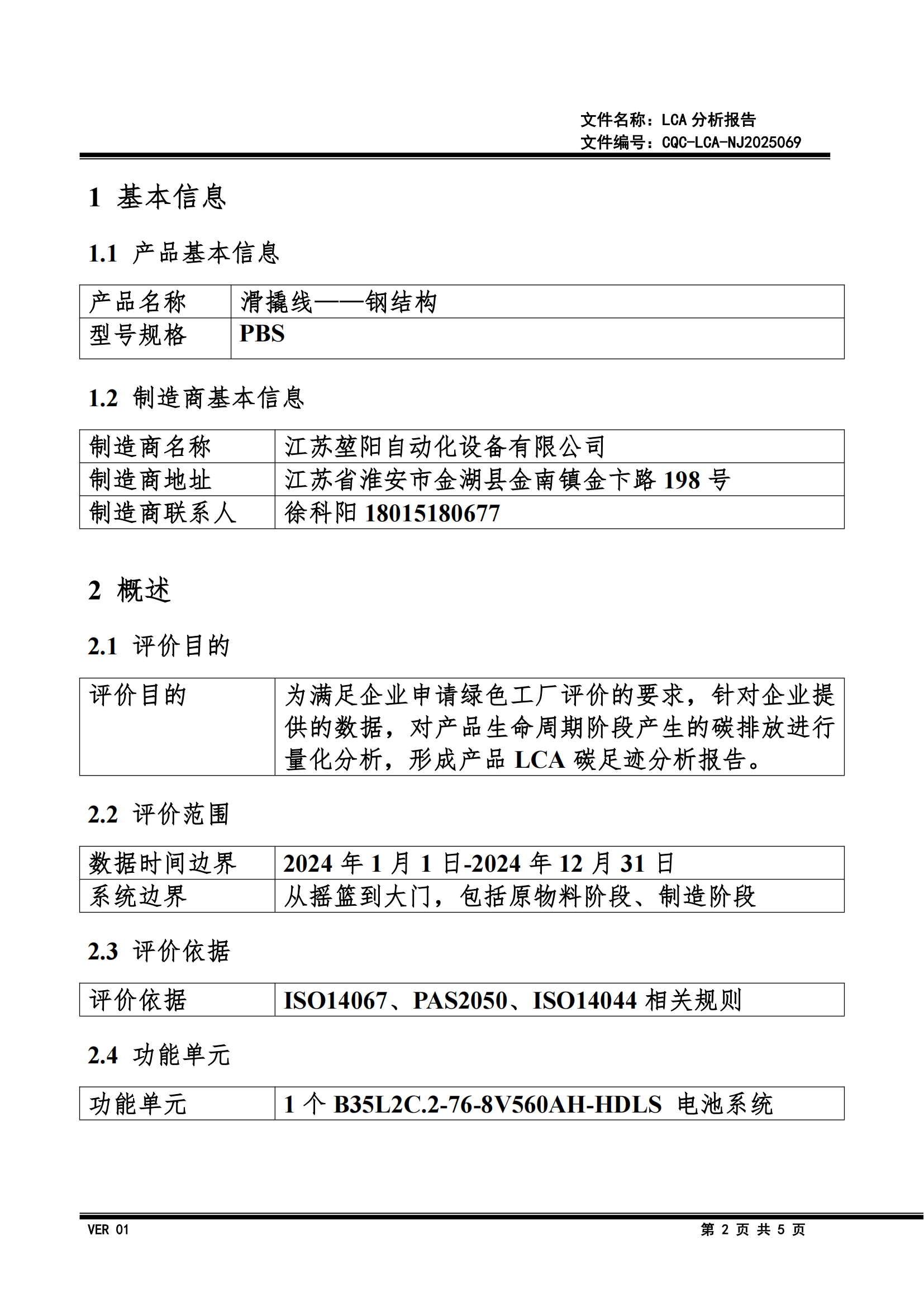
公司名称:江苏堃阳自动化设备有限公司

电 话:18015182987

传 真:0517-80328000

邮 箱:jskunyang@163.com

网 址:www.kunyangzdh.cn

地 址:金湖县金南镇工业集中区金卞路

LCA报告-江苏堃阳自动化设备有限公司

2025-08-22 09:12:23

1755825061141525.png

1755825080103458.png

1755825099871576.png

1755825117391856.png

1755825133116264.png

标签

下一篇:没有了

最近浏览:

相关产品

相关新闻